Week 8

This week focused on input with a I2C device

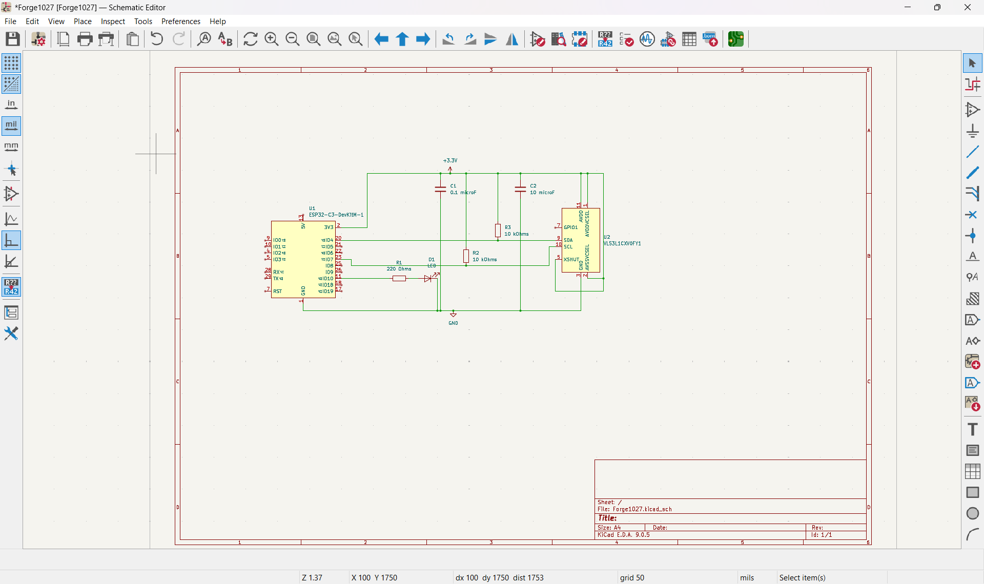
I didn't have much luck this week either to be honest. I really struggled to make the schematic in the first place, and I was too busy to actually get around to printing it. I am still not 100% sure that my traces are even correct.

I am also having an issue where I cannot change the port in Arduino :(

I did learn a lot about how I2C works, however, and I am excited to work with it more in the future.


AI Aid

I did use AI to understand to understand I2C and how to organize each component. Thus, I had AI generate a basic schematic and PBC layout that I adjusted myself to work with the specific parts I was using


Pinouts and Parts

esp32 opticsensor digikey bag


KiCad

sch pabc 3d


One more failed board

as a bonus