Squarespace Portfolio
×
Home About Me Weekly Projects Final Project

This week, we went all in on PCB board making. Outside of just making a shield, we actually had to configure our board to an ATTiny Microcontroller, and an Arduino Nano.

Because I have little experience with PCB board making still, I followed David’s tutorials pretty closely. I also followed some online tutorials and resources to help me out.

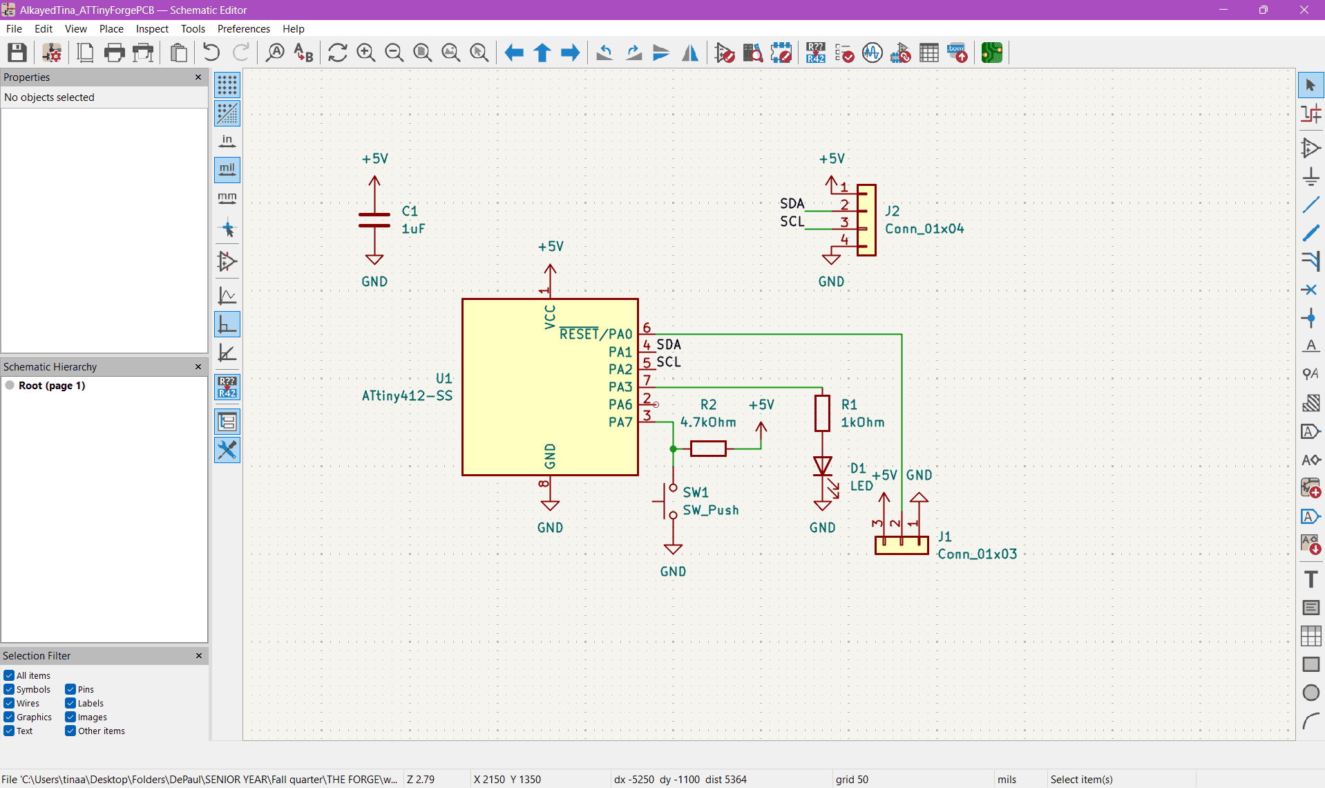
First, I had to create a general schematic to power an LED, and furthermore, a button. This, to me, was the easy part.

atschematic atschematicfootprint

Now, just like week 4, I went ahead and imported my schematic into my PCB layout, and arranged all of my components (including my traces.) While I didn’t do anything too adventurous with this board in particular, I did add a different edge cut, and tried to engrave the Decepticon logo in the corner as well.

atpcb1 decepticonlogo atpcb2 atpcb3 atpcb4 atpcb5

After finishing up my PCB board layout, I then moved onto MakeraCAM to prepare my board for carving. Here is my board set up with the correct contours and Carvera bits:

makera1 makera2

Time to actually carve my board!

Luckily, it seems this carve ran pretty smoothly. I was expecting the same issue I had last time with my pads getting disconnected from my traces, but it seems like that didn’t happen this time.

crv1 crv2 crv3 crv4 crv6 crv5

Now, I had to clean out my PCB board, pads, and traces. I did this using a mix of wiping vigorously with a paper towel, follow-up with a dry eraser tip, and pulling out extra weeds of copper with tweezers. This was time consuming, but a bit relaxing at the same time.

pcbclean pcbclean2

I then turned my focus to preparing the Arduino Nano, since that was the second part of my assignment. Luckily, I was able to get the bootloader and firmware burned on without a hitch. The pins are also soldered, even though I had to play catch-up after Thursday's class.

jtag1 jtag2 ardnano1