Squarespace Portfolio
×
Home About Me Weekly Projects Final Project

This week was a tad overwhelming. We were going all in on PCB building, I2C experimentation, and building our own schematics from provided data sheets. This was also the week in which we were given a chance to play around with the oscilloscope.

Sadly, I did not get around to fixing my old PCB boards. It’s been rough, but I plan to revisit them before the end of the week when I have more time (and more sanity.)

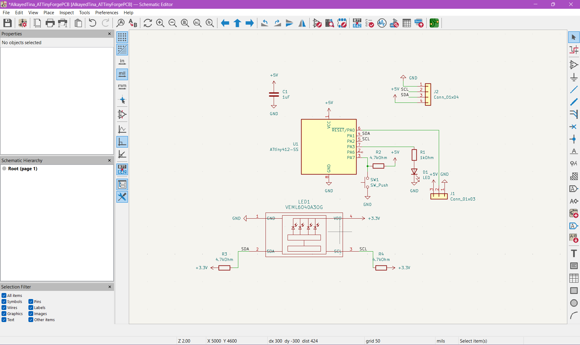
I first started with the schematic from a random part chosen off of DigiKey. From looking through DigiKey, I was extremely intrigued by the color sensors. I may incorporate these in my final project, since the idea of them is actually quite interesting. This is what I decided to base my schematic on ultimately.

digi1 digi2

Here is the schematic and pinout I pulled from the VISHAY datasheet as well:

vemlpin vemlschem

In order to have the DigiKey symbols and footprints directly on my KiCad, I imported everything between platforms using a tutorial.

dklibraries dkfootprints veml6040 veml60402

At first, I had downloaded the wrong symbol/footprint for my VEML color sensor. I had used the 6070 by accident, when I was trying to use the 6040. After downloading the correct sensor, I realized through looking at the datasheet that the VEML can only take a maximum of 3.6V. This means, if I keep my ATTiny powered at 5V, I’ll have to use a level shifter.

updated1 checked1

I’m a little bit stuck, so I will have to ask about my schematic in class.

For my I2C device, I used an VI53l0X time of flight sensor in conjunction with an ESP32. Initially, my thought and goal was to use this sensor to determine how close a person’s hand was to it, and when it crosses a certain threshold, it changes something on the website that the ESP32 is hosting. I wanted a little picture of one of my transformers to pop up on the website when the person crosses the threshold of 30 mm.

This is my hardware setup before moving into Arduino:

pin1 pin2 pin3

Like I mentioned, the sensor was taking measurements fine. The issue was getting the ESP32 to connect to wifi. I tried my wifi at home, and the IoT_IRL wifi, but neither worked.