Squarespace Portfolio
×
Home About Me Weekly Projects Final Project

This week, we were tasked with creating our own PCB shield for a board. I chose the Adafruit Metro 328, and I wanted to try and leverage some creativity in my board engravings.

I sketched out some very basic ideas. I really enjoyed the idea of a ribcage-like structure, and of course, I enjoyed my working title as well:

"The Sound Of My PCBeating Heart."

pcbsketches

Before going into KiCAD, I created my graphics in Adobe Illustrator to import onto my board.

pcbadobeillustrator

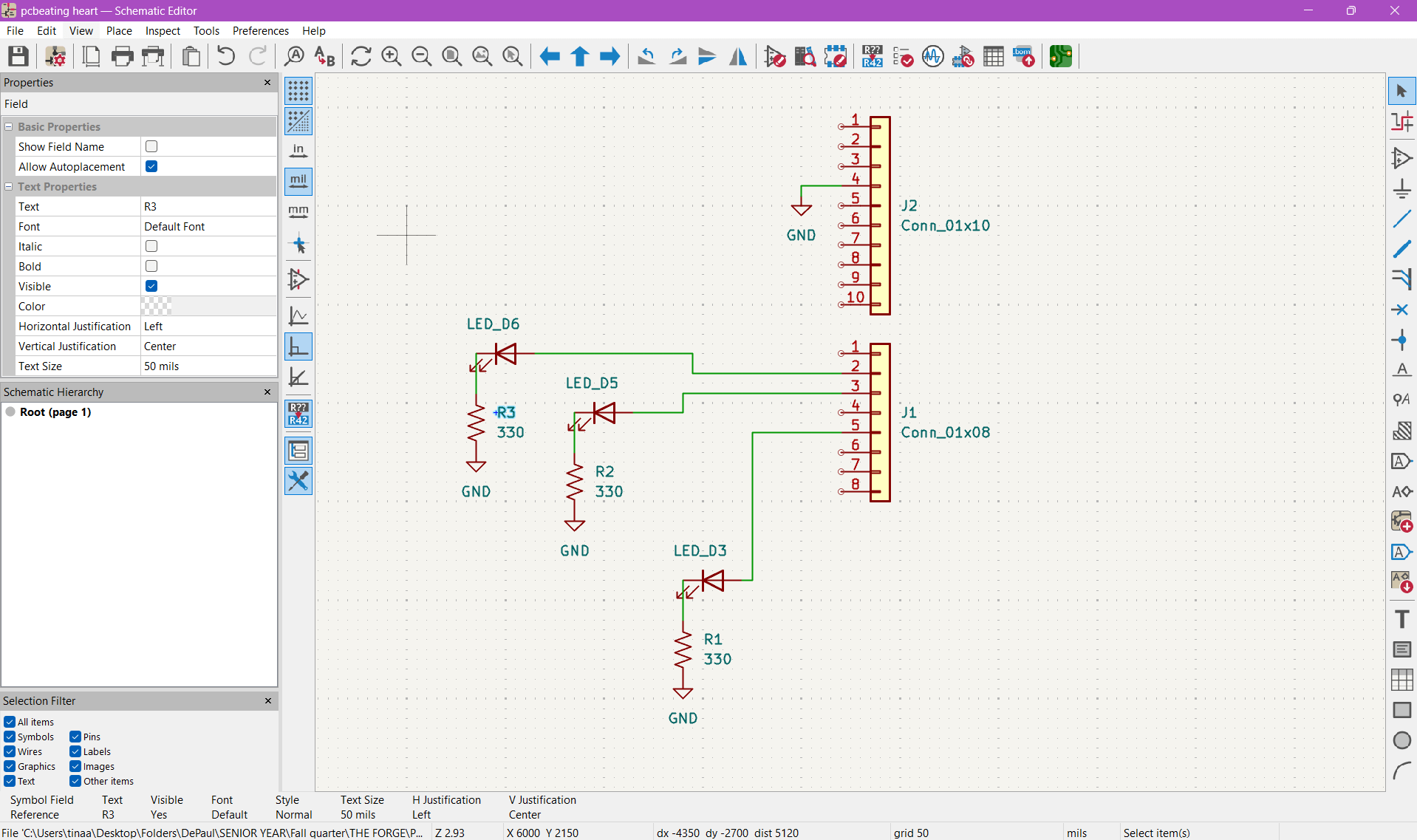
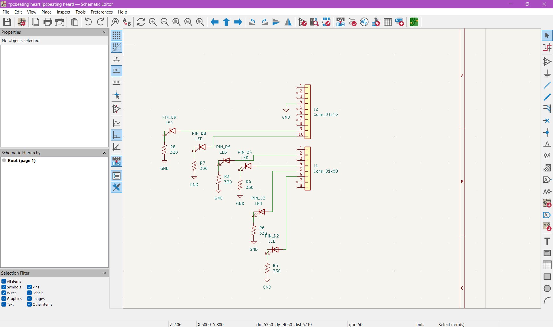
After expanding on my idea, I had to create my schematic. I was juggling between different ideas for how to integrate the LEDs. At first, I wanted to include an LED on every rib (totaling to 6 LEDs), but I was struggling a lot with understanding pinouts and how to properly route everything. I definitely want to come back to this and practice with more complicated boards throughout the quarter.

Ultimately, I chose to do 3 LEDs lined up on the board (with corresponding GND pins and 330 ohm resistors).

sixpinsLED threepinsLED

I then imported my schematic into my PCB layout, as well as converted my images into engravings. I used this time to follow some of David’s tutorials for spacing out my headers & connectors properly, and attempted to understand how each layer plays its part.

This part took quite a bit of adjusting. Not only did I have to figure out the layout of my LEDs and resistors, but I also had to figure out how to orient each piece and its corresponding traces. I also had to adjust my sizing quite a bit before carving, because I ran the risk of carving off of my material otherwise.

kicad2 kicad4 kicad1 kicad3 kicadfixed kicad5 kicad3dview

After successfully setting up my PCB board (with the help of the Forge Discord of course), I went ahead and test-uploaded my files to OSHPark. These are the screenshots and recordings of me uploading my board layout to OSHPark before working with the Carvera.

oshparkscreenshot

Now it was time for me to set up my file for carving. Once again, I followed David’s tutorial videos to guide me through the Makera and Carvera setup. I ran into some more sizing issues sadly, and had to go back into KiCAD to change my sizing and re-export, but it only served to give me more practice in moving between programs.

makeracam2 makeracam cntrlimg2

Finally, I could begin trying the first pass of my board.

carving1 carving2 carving3 carving4

Everything seemed to be going well - right up until the end. When doing the edge cut, the Carvera encountered a soft limit trigger. After taking the board out, I also noticed that the bit went way too deep in some areas. My first guess was that the z-axis was somehow off-kilter before starting the cut, but that didn’t necessarily make sense. After some finessing, we found out that someone didn’t put the original bits back in the correct spots on the machine I used, and my piece was cut with a much larger bit than intended.

fail1 fail2 fail3

I was able to come back in the evening and try my hand at another board. I did run into some failures the second time, mostly with logistical issues such as the board not sitting flush to the spoilboard, and the bit traveling out of bounds (and hitting more soft limit triggers), but eventually I got something passable.

Unfortunately, the engraving bit didn’t go deep enough in certain areas of my ribcage. I suspect that it has something to do with the auto-leveling mechanic failing.

carvingsec1 carvingsec2 carvingsec3 carvingsec4 carvingsec5 carvingsec6

Due to time constraints, I had to keep moving forward. It seems that the engraving issues are purely aesthetic from a first pass, so the set traces should still theoretically function.

Well, I spoke too soon. According to Luke, I ran into the same issue with Makera CAM that most people ran into; the software didn’t actually connect my pads, traces, or vias.

carvingsec1 carvingsec2

Despite this, I still wanted to try my hand at soldering, and act as if my board would work. We didn’t have the correct resistors (330 ohm), and I also was only able to find one of the LEDs I needed. However, I pressed on.

solder1 solder2 solder3 solder4
neoden1