← Back to garden

Week 9

Forge @ DePaul — assignment notes

What I made

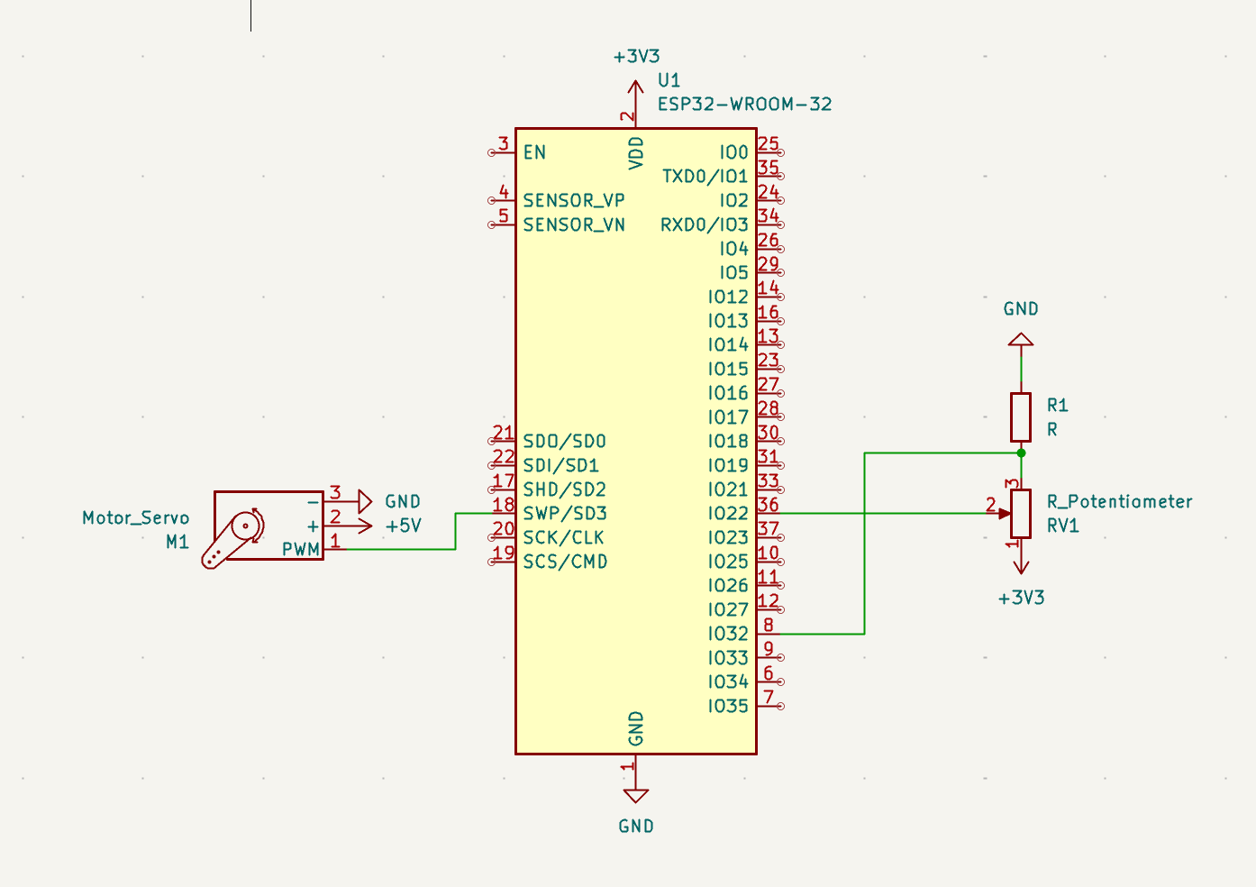
This week, we are connecting Input and Output device. I went with a simple setup of a Potentiometer as input device and a Servo motor as output device

wiring
This is the Metro board + breadboard setup
setup test
Ran some tests that the potentiometer is outputting signals and that the motor is working as well.
mapping
Here, we are trying to map the degrees of motor to degrees on the potentiometer. In theory it should work!
board
Here was an initial attempt at printing a "shield" board for ESP32. Instead of using a breadboard.

Reflection

This week, I learned more in detail, through practice, about the properties of a potentiometer and servo motor. And how to connect an input and output components to a board to perform a function.