← Back to garden

Week 8

Forge @ DePaul — assignment notes

What I made

This week, I tried to use a MAX30100 Pulse Oximeter heart rate monitor sensor to make a simple Oximeter with ESP32 DEV Board. It wasn't successful, but I learned a few things.

Oximeter
This is the MAX30100 Pulse Oximeter
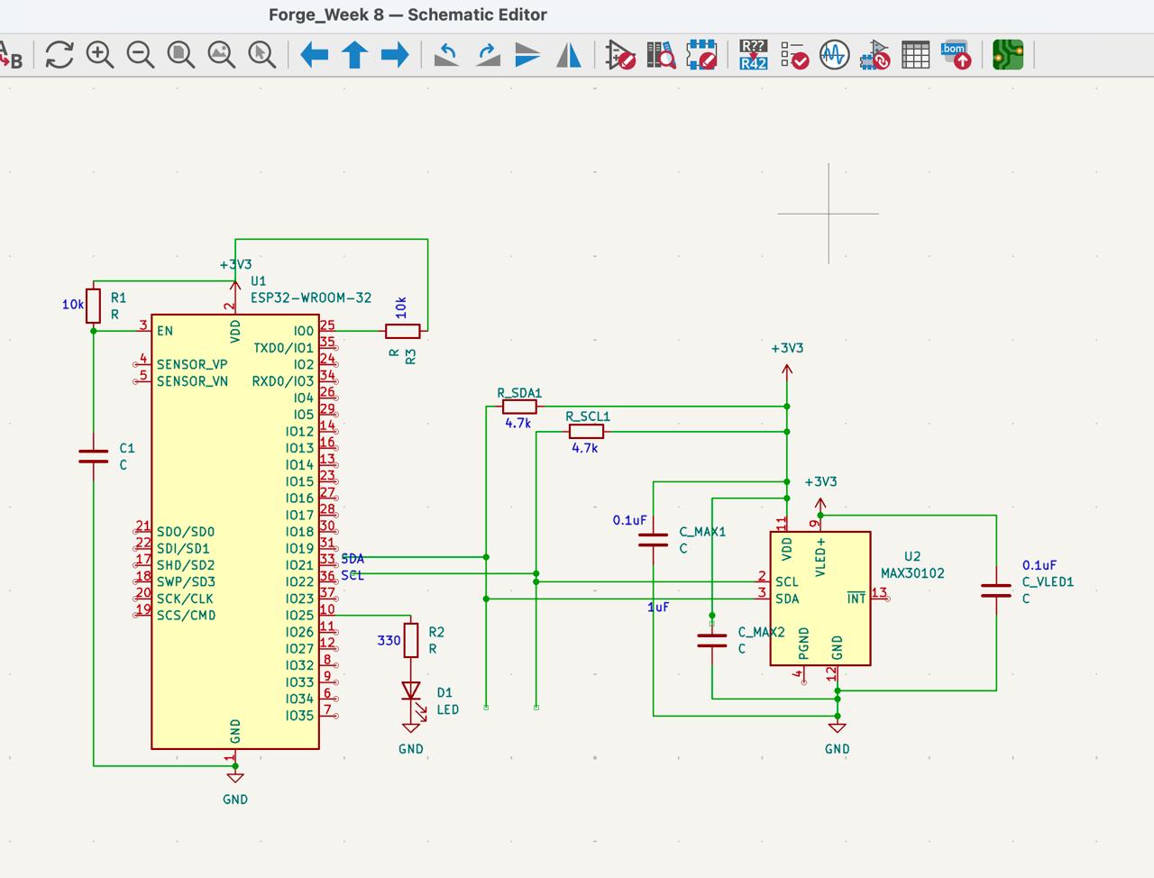
Schematic
This is the schematic that I came up with. Added a block to illustrate I2C connections to the Oximeter
PCB
This is the PCB view, where I think I got stuck in how to make the connections work
analogy
Since I failed at printing a board, this is for illustration purposes of elements that should work together. The intention is to build a "shield" board for ESP32.
work
I looked up other projects for support and this is what it should look like
work
I looked up other projects for support and this is what it should look like

Reflection

This week I learned how to apply I2C concepts we learned to add a digital input component to the board. Though I didn't get to complete the process because I was stuck on a few things, I am starting to understand the end to end process of adding input and output components to a board for a complete experience.