← Back to garden

Week 7

Forge @ DePaul — assignment notes

What I made

This week, I tried again to make the ATTiny controller board and programmer. And lots were learned in the process, even though it is not successful.

programmer
The programmer connects our computer to the ATTiny Chip. It transfers compiled program -firmware- from computer into the memory of the ATTiny, so the chip can run on it later.
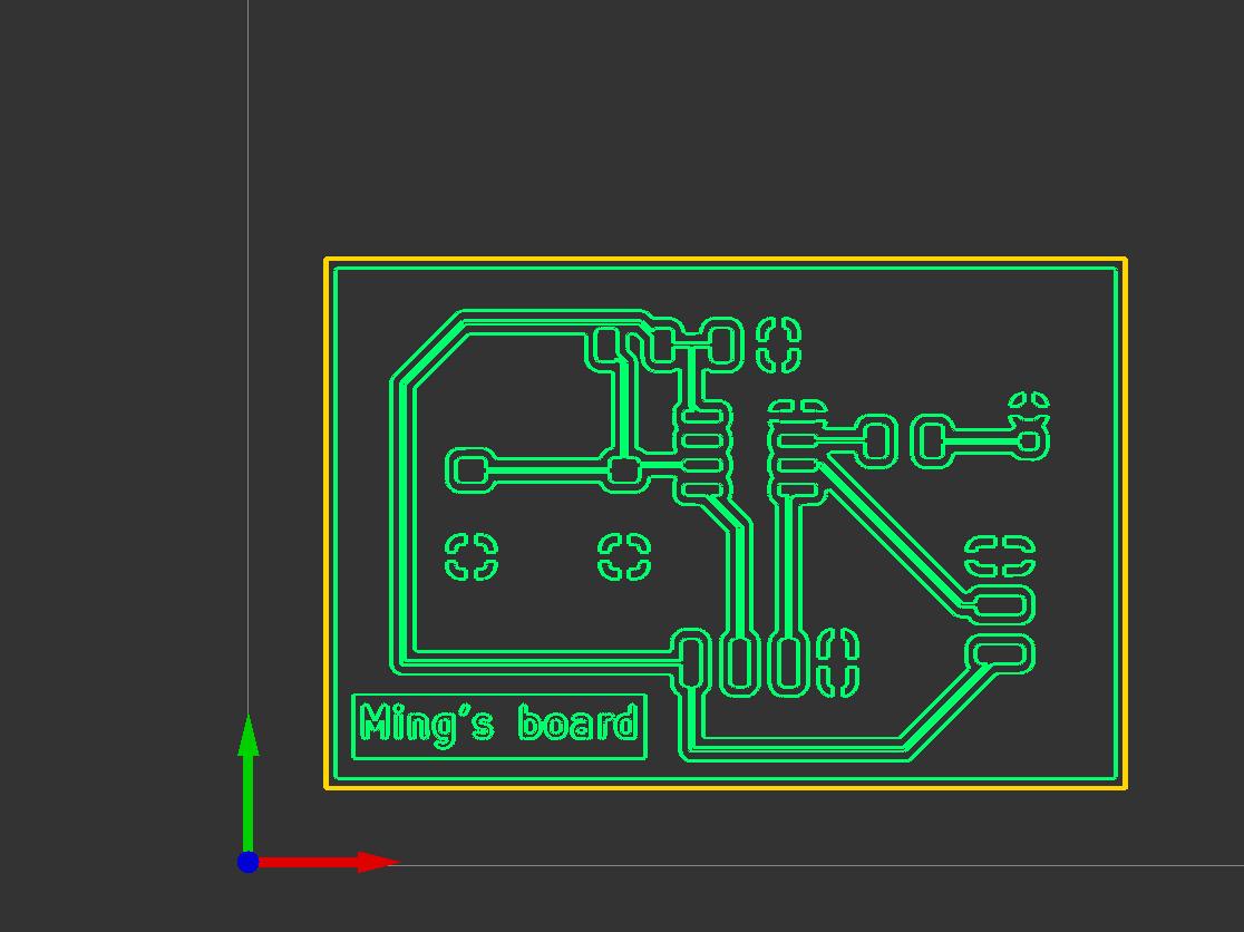
BCB
This is the new board, after few attempts.
KiCAD
board view
analogy
Board fill view
analogy
3 D view

Reflection

This week I learned conceptually how I2C works. Though in practice there is a lot to learn still for me on the concepts and practice of designing PCB boards and hope will improve over time. And hope I can become more compotent a programming so that some of the ideas for my final project can become real.