← Back to garden

Week 6

Forge @ DePaul — assignment notes

What I made

This week, we worked on making a programmer to power a micro controller - ATTiny - enabled PCB board so that we can learn the end to end process of learning how to control a board without the built in programing from Ardurino.

programmer
The programmer connects our computer to the ATTiny Chip. It transfers compiled program -firmware- from computer into the memory of the ATTiny, so the chip can run on it later.
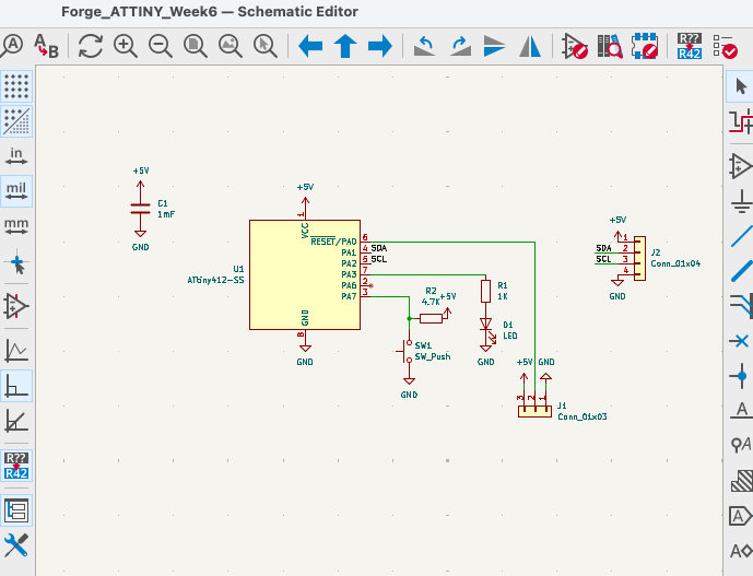
BCB
This is the PCB with ATTiny on it, it functions as the "brain" of the board that controls the output - the LED -
KiCAD
We had another chance to practice designing a board in KiCAD with a little more complexity
analogy
Luke, Christian and I had a good conversation to make sense of what we just built, and we came up with a number of analogies to understand the process. This one offered by ChatGPT was the most beautiful!

Final Project Concept - the Healing Room

Think of a Head Space App - but without screen! I would like to create a healing space that invite us to take a break when we are stressed the biosensor that the person wears - brain, breathing, and heart sensors - can communicate to the room that one is in a stressful state. And the room would start to play music and turn on lights to "invite" the person into the healing room to relax. Then objects in the room, such as a buddha statue can use voice to guide a person through a breathing exercise, and the room would respond to it. It takes us out of interactions with 2D screens into ambient and calm comupting interactions with our space. Restoring our connections to self, each other, and our environments.

programmer
Concept Illustration
BCB
Room invites people into the room
BCB
Smart Buddha guide person to breath through voice
BCB
The room's lights and sound responds to guide the person to breath
BCB
More colors signals the end of the session
BCB
Polar H10 is a good heart rate sensor that can also be hacked to be a breath sensor - theoretically
BCB
Polar H10
BCB
Found a promising repo for it

Reflection

There is a lot to learn still for me on the concepts and practice of designing PCB boards and hope will improve over time. And hope I can become more compotent a programming so that some of the ideas for my final project can become real.