ALERT: FIRST CORRECTLY MILLED BOARD IN EONS!!! ALERT: FIRST CORRECTLY MILLED BOARD IN EONS!!! ALERT: FIRST CORRECTLY MILLED BOARD IN EONS!!! ALERT: FIRST CORRECTLY MILLED BOARD IN EONS!!!
ALERT: FIRST CORRECTLY MILLED BOARD IN EONS!!! ALERT: FIRST CORRECTLY MILLED BOARD IN EONS!!! ALERT: FIRST CORRECTLY MILLED BOARD IN EONS!!! ALERT: FIRST CORRECTLY MILLED BOARD IN EONS!!!

Week 9

This week focused on output (with input if that was not completed last week)

While I didn't get the full board to work (which is probably because of my very sucky soldering work) I did get an actual fully milled board (its so beautiful :D)

I think I just need to practice soldering and working on coding C++ and I'll be set


It's so beautiful

The traces look beautiful

wow


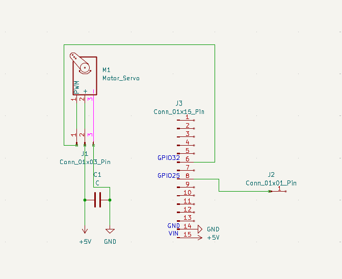
Design

The schematic was a bit confusing but I believe I was able to figure it out after making a visual to base it off of

generated bigbrain ppbbc wtfisthis


Milling and Soldering

Disgusting soldering jobs (but very nice looking boards)


Final Product

Ta-da